开云网站:大渡口:“家门口”就能买到便宜放心药
为不断巩固药品集中带量成果,推动集中带量采购工作提质扩面,按照重庆市开展集采药品“进村卫生室、进民营医疗机构、进零售药店”(简称“三进”)工作部署要求,连日来,大渡口区医保局积极行动,全面铺开集采药品“三进”活动,扩大集采药品覆盖范围,让改革惠及更多群众。

在万家燕大药房(大渡口区万象汇店),大渡口区医保局工作人员对店内负责人详细解读了集采药品“三进”行动的意义、具体实施办法及相关优惠政策。大渡口区融媒体中心供图
1月3日,在万家燕大药房(大渡口区万象汇店),大渡口区医保局工作人员对店内负责人详细解读了集采药品“三进”行动的意义、具体实施办开云网站法及相关优惠政策,并就药品采购流程、库存管理、销售策略等内容进行了解答。
据悉,从2019年至今,大渡口区累计实施20个批次756个品种药品、31个批次24种耗材的集采(含接续),中选产品价格平均降幅超50%,累计节约医保基金支出超2100余万元。

本次“三进”清单上的集采药品都是国家和重庆市集中带量采购落地执行的中选药品,覆盖了心脑血管、消化系统、呼吸系统、内分泌及代谢、全身用抗感染类、皮肤病等常见病、慢性病所需药品,共计1867种药品。例如心脑血管用药有阿托伐他汀钙片、苯磺酸氨氯地平片,胃肠病用药有奥美拉唑肠溶胶囊,糖尿病常用药有阿卡波糖片、胰岛素,感冒用药有布洛芬片、阿莫西林胶囊等。
大渡口区医保局相关负责人介绍,此次集采药品“三进”行动,有效将群众关注度高的好药、常用药等集采品种引入零售药店、民营医疗机构和村卫生室等基层医药单位,提升药品覆盖率和可及性。这意味着,今后群众在“家门口”就能买到质优价宜的药品,真正实现了购药的便捷与安心。
为贯彻落实集采药品“三进”工作落细落实,自2024年10月活动启动以来,大渡口区医保局工作人员依托微信工作群、开展集中学习培训等多种方式,解读政策及实操中的盲点,动员相关医药机构自愿参与药品集采工作,全面准确落实集采药品“三进”行动。
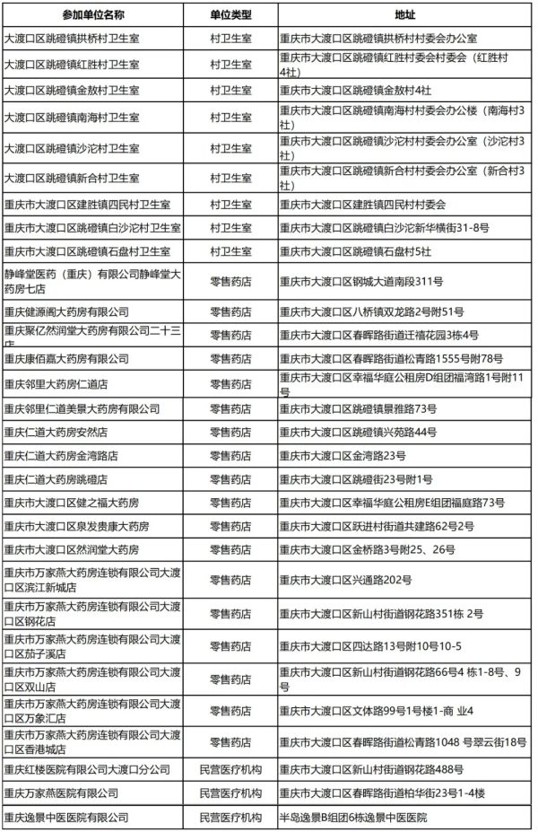
截至目前,大渡口区9家村卫开云网站生室、3家民营医疗机构、18家零售药店报名参加,届时群众可以便捷购买到质优价宜的集采药品。(大渡口区融媒体中心)

人民网重庆1月10日电 (记者刘政宁)1月10日,重庆市高级人民法院与四川省高级人民法院联合召开“川渝法院服务保障成渝地区双城经济圈建设五周年”新闻发布会。记者从会上获悉,2025年,双方将健全常态化司法协调机制、一站式诉讼服务机制、标准化法律适用统一机制、专业化法院人才共育机制、数字化数智法院协同机制,进一步深化司法协作。…
“疆电入渝”特高压直流输电线张力场,随着牵引机最后两根子导线号终端塔,“疆电入渝”工程哈密—重庆±800千伏特高压直流输电线路工程(重庆段)最后一场导线展放完毕,自此该工程重庆段全线贯通。 航拍哈密—重庆±800千伏特高压直流输电线路工程(重庆段)线路通道。…
春运期间 重庆航空将新开、恢复及加密多条航线日电 (冯文彦、刘敏)2025年春运将于1月14日拉开序幕。重庆航空消息,今年春运,该航司计划执行航班5480班次,累计安排春运加班超900班次,新开、加密及恢复多条热门航线,保障旅客出行。…
报社招聘招聘英才广告服务合作加盟供稿服务数据服务网站声明网站律师信息保护联系我们人民日报违法和不良信息举报电话举报邮箱:人民网服务邮箱:违法和不良信息举报电话举报邮箱:rmw
人 民 网 股 份 有 限 公 司 版 权 所 有 ,未 经 书 面 授 权 禁 止 使 用
