Kaiyun中国:ERP系统如何避坑?从选型到落地全解答
ERP的兴起与全球经济发展、企业管理需求升级及信息技术革新密切相关。全球贸易一体化加速,企业规模不断扩大,跨区域、多品类经营成为常态,传统分散式管理模式逐渐暴露出、资源配置低效、决策滞后等问题,无法适配复杂的运营场景。早期的物料需求计划和制造资源计划虽解决了生产环节的资源统筹问题,但局限于制造业内部,未覆盖财务、人力资源、供应链等全业务链条。随着市场竞争加剧,企业亟需一套能够整合全流程资源、实现数据互通的管理体系,以提升核心竞争力。与此同时,信息技Kaiyun全站网页术的突破为ERP发展提供了支撑。数据库技术、网络通信技术的成熟,使得大规模数据存储与跨部门、跨地域共享成为可能;云计算、大数据等技术的迭代,进一步拓展了ERP的应用边界,推动其从传统部署模式向云端化、智能化转型。在此背景下,ERP系统应运而生,通过整合企业人、财、物、信息等核心资源,实现全业务流程的精细化管理与高效协同,成为现代企业数字化转型的核心支撑工具。

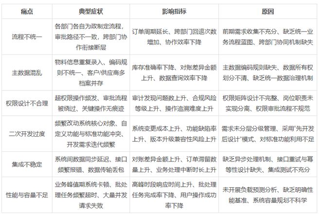
为规避ERP实施风险,需先精准识别高发痛点及其对业务的核心影响,为制定针对性解决方案奠定坚实基础。痛点识别原则:采用“症状—指标—根因”三要素描述法界定问题,避免表述抽象模糊。指标选取需聚焦可量化维度,例如订单周期、库存准确率、报表一致性等核心业务指标,确保问题界定可衡量、可追溯。

输出全维度业务蓝图,完整覆盖“订单到收款”“采购到付款”“计划到生产”等核心端到端业务链条,实现各部门流程协同一致。核心准则:业务蓝图需经跨部门签字确认并完成正式审批流程;场景覆盖率≥95%,确保特殊业务需求无遗漏;审批路径清晰明确,可直接落地系统化配置,无模糊表述。
秉持“可配置优先”核心原则,优先选择支持字段属性、表单样式、流程规则可灵活配置的ERP产品,避免系统核心对象被二次开发深度绑定,保障系统扩展性。核心准则:90%以上业务需求通过系统配置实现,无需定制开发;系统版本升级时,核心业务功能无需重写代码即可兼容。
采用分阶段迭代实施策略,将项目拆解为“最小可交付域”,按业务优先级逐步上线,降低一次性全量上线风险。核心准则:每阶段设定明确的准入准出标准,关键业务接口成功率≥99%、关键用户培训覆盖率≥95%;每个里程碑节点开展跨部门评审,确保阶段成果符合业务预期。
通过场景化演练、标准化操作手册、实时问答群支持及KPI考核挂钩等组合方式,全面推动系统落地与用户采纳,避免“系统上线但业务不用”的情况核心准则:系统上线%;Excel线%;关键业务流程线.持续监控与报表口径治理:
构建标准化数据字典与指标口径表,明确各核心指标的定义、取数逻辑与责任部门,建立统一的账实一致性校验机制,从源头保障数据准确性。
1.价格与折扣智能校验:根据客户等级、合作年限、采购/销售品类预设价格与折扣规则,系统自动匹配对应的价格;超出权限范围的价格申请,自动触发专项审批流程,需上级负责人审核通过后方可生效。
2.安全库存智能预警:预设各物料的安全库存阈值,系统实时监控库存水平;当库存低于阈值时,自动生成请购草案,并推送至采购负责人处理;当库存高于上限时,提醒计划部门调整生产或采购计划。
3.自动对账校验:实现发货单、开票单、收款单三方数据的自动比对,核对金额、数量、订单号等关键信息;差异在允许范围内自动核销,差异超出阈值时,自动流转至财务部门复核处理。
4.质检不合格处理:质检环节发现不合格品时,系统自动生成退货或返工流程,同步锁定对应库存批次,避免不合格品流入下一道环节;同时推送提醒至生产或采购部门,跟进后续处理。
5.场景分类管控:梳理临时紧急订单、特殊价格申请、返利结算、退货退款等例外情况,为每类场景配置独立的审批路径与操作流程;明确例外场景的触发条件、处理权限与时限,实现全程留痕、可控可追溯。
选型的核心原则是以“业务适配性”为核心,兼顾可扩展性、稳定性与成本可控性,避免盲目追求“功能全面”或“低价”,优先选择与企业业态、规模、发展阶段匹配的解决方案。
1.需求梳理:输出详细的业务需求说明书,明确核心需求与非核心需求、必要功能与可选功能。
2.厂商筛选:基于需求说明书筛选3-5家符合初步要求的厂商,发放询价函与需求问卷。
4.试点验证:选取1-2个核心业务模块开展小范围试点,测试系统稳定性与易用性。
5.合同谈判:明确产品功能范围、实施周期、服务标准、售后保障及成本明细,规避后期增项风险。
推荐核心思路:优先选择支持高可配置性、完善主数据治理、内置流程自动化、具备移动化能力及稳健集成架构的解决方案,最大限度降低二次开发依赖,提升实施效率与系统稳定性。
(1)核心亮点:全链路一体化业务管理,无缝衔接采购、销售、库存、生产、财务等核心模块;高灵活度流Kaiyun全站网页程配置与表单自定义能力,无需大量二次开发即可适配业务需求;细粒度角色权限管控体系,支持字段级权限与职责分离;丰富的标准API与多系统集成适配性,可快速对接电商平台、物流系统、财务软件等;移动端全流程覆盖,适配线下仓储、外勤等场景;全操作轨迹留痕与多维度可视化报表,支撑管理决策;全链路供应链协同能力,实现企业与供应商、客户的高效联动。
(2)适配场景:覆盖中小微企业至中大型企业全规模业务场景;适配多渠道零售、批发、生产制造等多元业态;适用于需打通线上线下全链路的企业;契合追求快速上线与灵活迭代的业务需求。
(1)核心亮点:打通线上线下,一体Kaiyun官方中国化业务协同,实现全渠道全流程营销管控;订单下载、库存同步,物流回传,不限平台、不限店铺;智能审单、智能分仓、自动拆合、智能匹配快递及快递费计算、异常拦截;商品同步,多SKU管理,辅助条码、组合装管理;智能库存警戒,自动生成采购单,科学灵活跟踪采购全流程;多仓库实时同步,进销库存一目了然,仓储规划、库位及拣货路径优化。
(2)适配场景:网店管家支持线上线下、跨平台、多店铺的全渠道一体化管理,可将电商平台、门店、分销等多渠道订单汇总处理,实现库存实时同步、售后流程标准化管控,同时整合财务数据自动核算,高效统筹全链路业务,降本增效。
1.核心结论:ERP项目失败多源于流程不统一、主数据治理薄弱、权限设计不合理、集成架构不稳、性能规划不足及变更管理缺失等核心问题,需从“问题识别—策略制定—落地执Kaiyun官方中国行—监控优化”全流程管控风险。
2.核心策略:以“配置优先、分阶段上线、主数据与权限治理、API与性能规划、培训与监控闭环”五轴联动为核心,结合高适配性的ERP系统,可系统性规避实施风险,实现从“技术上线”到“业务生效”的转化,保障项目成功。
(1)同步制定接口SLA标准与幂等策略,梳理现有系统集成需求,明确对接方案。
Q:部门协同差、数据割裂如何解决?A:可选择吉客云erp,吉客云打通订单、库存、财务等全链路数据,实现跨部门实时共享,自动生成多维度报表助力决策。无需人工传递数据,可减少90%的跨部门数据沟通成本,协同效率提升75%,从根源打破“信息孤岛”,让决策响应速度加快50%。
