Kaiyun中国:应急管理新政下库防公司基层防灾能力提升的路径与实践
近年来,中国应急管理部和国家防灾减灾救灾委员会持续推进基层防灾减灾体系建设,特别是在2025年,面对复杂多变的国内外灾害形势,相关政策进一步强化了基层应急能力的提升和物资保障体系的完善。这些政策为企业如库防公司参与基层防灾提供了明确指导,形成了从顶层设计到基层执行的完整框架。以下是对2025年及近期关键政策的梳理,突出其对基层防灾能力建设的具体要求。
1. 国家关于进一步提升基层应急管理能力的意见(2024年10月发布,2025年1月应急管理部公告进一步落实)。这一纲领性文件强调加强基层应急管理组织指挥能力,整合安全生产、消防、防灾减灾和应急救援等职能,建立统一指挥机制,确保乡镇(街道)和村(社区)快速响应灾害事件。具体要求包括:强化基层应急体系、预案体系、物资装备和人员队伍建设,推动资源下沉到基层,包括风险监测预警系统的完善和物资预置管理。到2025年,全国基层应急管理机构覆盖率达到95%以上,通过绩效评价机制确保资金有效使用。鼓励政企合作,将应急装备物资配备纳入地方经济社会发展规划,支持企业参与基层储备点建设。这为库防公司通过租赁或共建方式设立基层储备点提供了政策空间。

2. 国家防灾减灾救灾委员会办公室《关于进一步加强应急抢险救灾物资保障体系和能力建设的指导意见》(2024年10月发布,2025年全面实施)。这一专项部署聚焦物资保障体系,提出以下核心目标:夯实实物储备基础,到2025年底实现县级应急物资储备库全覆盖,多灾易发地区乡镇级储备全覆盖。拓展多元储备渠道,鼓励政企合作Kaiyun官方入口和社会储备,支持大型企业建立与生产经营相适应的应急物资储备。强化快速投送能力,确保县级物资6小时内到位、市级8小时、省级10小时内响应,构建“最后一公里”物流体系。构建统一管理、分级负责、政社协同、节约高效的物资保障体系,利用国家应急资源管理平台实现数据共享和实时调度。到2025年,该体系将覆盖所有基层单位,重点提升偏远地区保障能力。这为库防公司通过合同储备或技术服务参与基层物资管理提供了机会。
3. 国家防灾减灾救灾委员会办公室关于进一步强化救灾物资管理工作的通知(2024年11月发布,2025年执行)。该通知针对救灾物资管理提出具体要求:灾害发生后,及时掌握灾区需求信息(如紧急转移安置人数、特殊群体情况及物资需求)。统一规范全国应急救灾物资标识,开展中央救灾物资技术标准研究,到2025年新增多项标准物资(如新型取暖炉)。加强物资轮换和质量控制,避免过期损耗。该通知推动物资下沉到社区和乡村,通过标准化标识和盘点制度提升管理效率,为库防公司提供标准化操作指引。
4. “十四五”国家综合防灾减灾规划(2022年发布,2025年进入收官阶段)。该规划进入2025年重点评估基层能力,明确以下任务:加强基层灾害防治设施、避灾安置点、基层救援力量和物资保障能力建设。优化中央和地方储备库布局,推动村级配送和家庭储备。到2025年,实现基层应急避难场所标准化管理,推广“十有”社区防灾能力(有组织、有机制、有预案、有队伍、有物资等)。这为库防公司提供物资标准化和配送服务的切入点。

5. 2025年最新部署。国家防灾减灾救灾委员会办公室发布多项风险形势报告,如2025年1月全国自然灾害风险形势,强调低温冷冻、雪灾、森林草原火灾和海洋灾害风险。 国务院关于财政防灾减灾及应急管理资金分配的报告新增资金支持区域应急救援中心、基层网格化风险排查和物资保障基地建设。 应急管理部公告(2025年第4号)批准发布12项行业标准,涉及物资存储和质量控制。 2025年全国防灾减灾日主题聚焦排查群众身边的灾害隐患,推动风险隐患整治。 这些部署强化基层预防措施,如灾害信息员培训和避灾安置场所标准化,推动物资保障向智能化、数字化转型。这些政策形成了从组织到物资的全链条指导,鼓励市场化、专业化力量参与,确保基层防灾减灾的可持续性。
二、基层防灾能力的关键环节基层防灾能力是国家防灾减灾体系的基石,直接关系到灾害响应效率和群众安全。在政策和实践中,“基层防灾能力”涵盖以下核心环节,构成了闭环体系。以下是对各环节的详细分析,结合通用案例说明其重要性和实施路径。1. 组织体系与指挥调度能力。这是基层防灾的“中枢”,要求明确“谁管谁负责”的责任链条,建立快速启动机制。乡镇(街道)和村(社区)需设立党政领导责任制,配备应急指挥中心,利用统一指挥平台实现跨部门协调。例如,在洪涝多发地区,通过网格化管理,将责任落实到网格员,灾害预警后5分钟内启动响应。到2025年,政策要求覆盖率达100%,并融入数字化工具(如APP或平台)实现实时调度。2. 预警监测、风险评估与隐患排查能力。这是预防灾害的关键,需整合专业监测设备和群众参与,利用物联网(IoT)、大数据和卫星遥感进行实时监测。风险评估分析灾害概率和影响,隐患排查聚焦基础设施薄弱点(如老旧建筑、排水系统)。实践表明,通过社区灾害信息员每日巡查,可将隐患发现率提升30%。到2025年,基层预警系统需下沉到村级,实现“早发现、早报告、早处置”。

3. 应急队伍(专兼职)、社区/乡镇一线力量。这是执行力的保障,包括专业救援队、志愿者和灾害信息员。专职队伍需配备基本装备,兼职力量通过培训提升技能。例如,在地震易发区,组建“红袖标”志愿者队伍负责疏散和初级救援。到2025年,每个基层单位需至少有10名训练有素的应急人员,通过社会力量补充覆盖面。4. 预案体系(县、乡、村三级)与联动机制。预案是行动指南,需覆盖常见灾种(如洪涝、火灾),包括启动条件、响应流程和资源分配。联动机制强调跨区域、跨部门协作,如邻近乡镇互援协议。实践证明,定期修订预案并通过桌面推演可提高响应效率。到2025年,所有基层预案需与上级对接,实现数字化管理。5. 应急物资储备、装备配置与快速调运能力。这是后勤支撑,要求分级储备物资(如帐篷、食品、医疗用品),确保装备配置(如发电机、排水泵)。快速调运强调“最后一公里”物流,利用分布式仓库实现小时级响应。例如,在偏远山区,通过预置点和无人机投送,可将物资到位时间缩短50%。到2025年,县级储备全覆盖,基层点覆盖率达80%。6. 公众教育与科普宣传,社区参与程度。这是社会基础,包括防灾手册发放、社区讲座和演练活动,提升居民自救互救能力。例如,通过短视频和融媒体矩阵宣传应急包使用,可提高社区参与度。到2025年,公众教育覆盖率需达90%,形成“人人防灾”文化。这些环节相互关联,为库防公司提供物资和技术支持的介入点。

三、库防公司在政策框架下的角色与优势库防公司(隶属库守科技服务(上海)有限公司)作为专业应急物资仓储与服务提供者,在政策框架下是基层防灾体系的重要支撑节点。其通过机制创新、物资储备与调配、技术服务和社会化联动,弥补基层资源不足。以下是其角色与优势的详细分析,基于2025年全国布局和发展策略。1. 专业的仓储设施和物资管理经验。公司拥有防水、防潮、智能管理的仓储系统,确保物资在温湿度控制下长期存储。到2025年,库防已在全国布局多功能园区,利用闲置资产改造为防灾物资储备库,结合农资仓储和冷链服务,实现资源高效利用。这符合县级储备库全覆盖政策,并为基层提供标准化存储解决方案,通过区块链技术追踪物资流向,避免损耗。2. 技术服务能力。库防擅长科学存储、快速捐赠与调配、物资品类标准化,开发多功能设备(如新型取暖炉、应急包),符合国家标准。 其数智公物仓模式实现“集中管理、统一调拨、平时服务、灾时应急”,支持疫情或灾害时临时仓库组建。到2025年,区域仓库实现10小时内配送、省级6小时响应,契合快速投送要求。3. 社会资源与企业资源整合能力。库防可整合社会组织、市场化采购和企业赞助,形成多元储备渠道。例如,与大型企业合作建立应急物资供应链,优化采购和分发。这符合政企社协同导向,到2025年可通过公益与商业结合扩展到基层社区,实现物资下沉。4. 物资下沉、预置和投送支撑。公司可设立分布式小仓库,支持基层预置点建设,确保物资在灾害易发区就近存储和快速调动。例如,利用绿色通道和本地物流伙伴,解决偏远地区投送难题。到2025年,闲置资产盘活策略将覆盖更多基层点,提升保障效能。库防不仅是供应商,更是合作伙伴,助力基层从“被动储备”转向“主动保障”。
四、库防公司可操作的提升基层防灾能力的具体举措结合政策与基层实际,以下是库防公司的实用提升方案,兼顾权威性和可操作性,基于2025年政策要求。

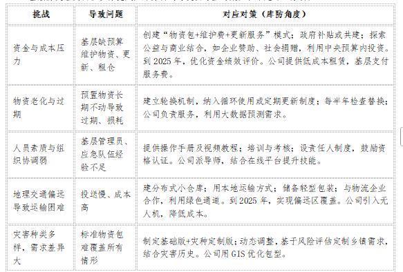
五、针对基层常见挑战与对应对策基层防灾落实面临多种挑战,库防公司可提供专业对策。以下是详细分析。

六、落实路径建议库防公司可按以下步骤落地,包含操作指南和时间节点。1. 调研与需求评估。与应急管理部门、乡镇政府合作,调研灾害类型、频率、历史救灾经验、基础设施条件,利用风险地图和网格化排查确定高风险点。到2025年,调研覆盖基层80%。操作:组建调研组,采用问卷、访谈、数据分析,历时1-2个月;公司提供GIS支持。2. 制定标准方案包。基于政策和调研,制定标准化物资包(防汛包、地震包等)及仓储、配送标准,对接国家目录。操作:专家团队设计,征求基层反馈,1个月完成;包括质量测试和成本评估。3. 协议签订与资源分配。与政府订协议,明确职责、物资投入、仓库建设、培训、更新、启动Kaiyun官方入口条件、补偿机制,融入地方规划。操作:法律团队审核,分配资源,2个月签订;利用政府补贴。4. 建设与运营。建物资下沉仓库,基层设库存,配置运输渠道,完善管理系统,培训人员,开展演练,与上级平台联动。操作:首期聚焦高风险区,3-6个月建成;公司负责运营,每月检查。5. 动态评估与持续改进。定期评估物资使用、过期情况、需求变化;结合预警和气象预测调整布局;优化流程,纳入年度计划。操作:每季度报告,数据分析迭代;公司设反馈热线. 宣传与社会联动。用媒体、社区活动提升公众认识;引入志愿者和社会组织,建融媒体矩阵。操作:制作宣传材料,每月社区活动;公司合作媒体,扩大影响力。库防公司紧扣政策要求,发挥专业优势,通过预置物资、标准化流程、快速响应、培训演练、信息化管理,为基层防灾提供支撑。这不仅提升基层能力,也强化公司在应急体系中的地位。到2025年,库防可通过创新模式,为国家防灾减灾贡献更大力量。作者:库防防灾研究院方韧
